开云线上平台·(中国)官方网站集团
OA
邮箱
搜索
Search
CN
CN
EN
首页
关于开云线上平台·(中国)官方网站
集团概况
组织架构
生产基地
荣誉资质
企业文化
发展历程
成员企业
新闻中心
集团动态
业务动态
企业活动
产品中心
开云线上平台·(中国)官方网站
离心机
发电机
锅炉
压力容器
开云线上平台·(中国)官方网站党建
党委简介
党建动态
招标公告
工程招标
采购招标
资产处置
中标公告
企业招聘
开云线上平台·(中国)官方网站
close
首页
关于开云线上平台·(中国)官方网站
集团概况
组织架构
生产基地
荣誉资质
企业文化
发展历程
成员企业
新闻中心
集团动态
业务动态
企业活动
产品中心
开云线上平台·(中国)官方网站
离心机
发电机
锅炉
压力容器
开云线上平台·(中国)官方网站党建
党委简介
党建动态
招标公告
工程招标
采购招标
资产处置
中标公告
企业招聘
开云线上平台·(中国)官方网站
close
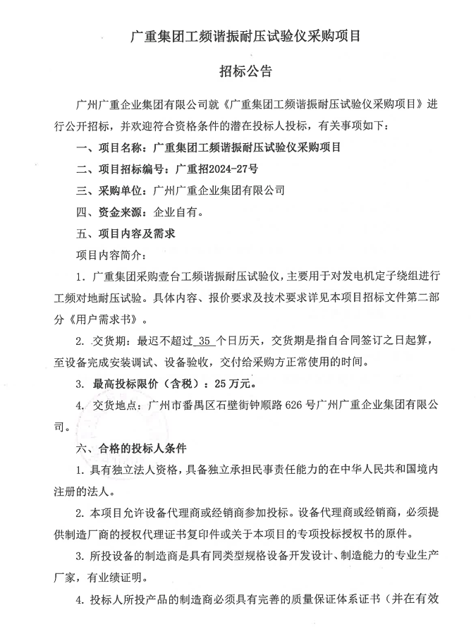
开云线上平台·(中国)官方网站集团工频谐振耐压试验仪采购项目招标公告
浏览:1558次
发布时间:2024-07-31
上一篇
返回
下一篇
在线咨询
联系电话
020-31177633
售后服务
返回顶部
开云电子(中国)总部
|
MK在线平台
|
开云登陆入口_开云(中国)
|
MK官网
|
MK在线注册
|
万博
|
MK平台
|
MK在线登录
|
开云手机在线登录官网入口_开云(中国)
|